EDDIE MUNOZ

Vicious Circle

— ROLE

Senior Character Artist


I served as the primary character artist for Vicious Circle, responsible for creating the initial character proxies and transforming the majority of these proxies into their final, polished forms.


Launch Trailer

Character Documentation

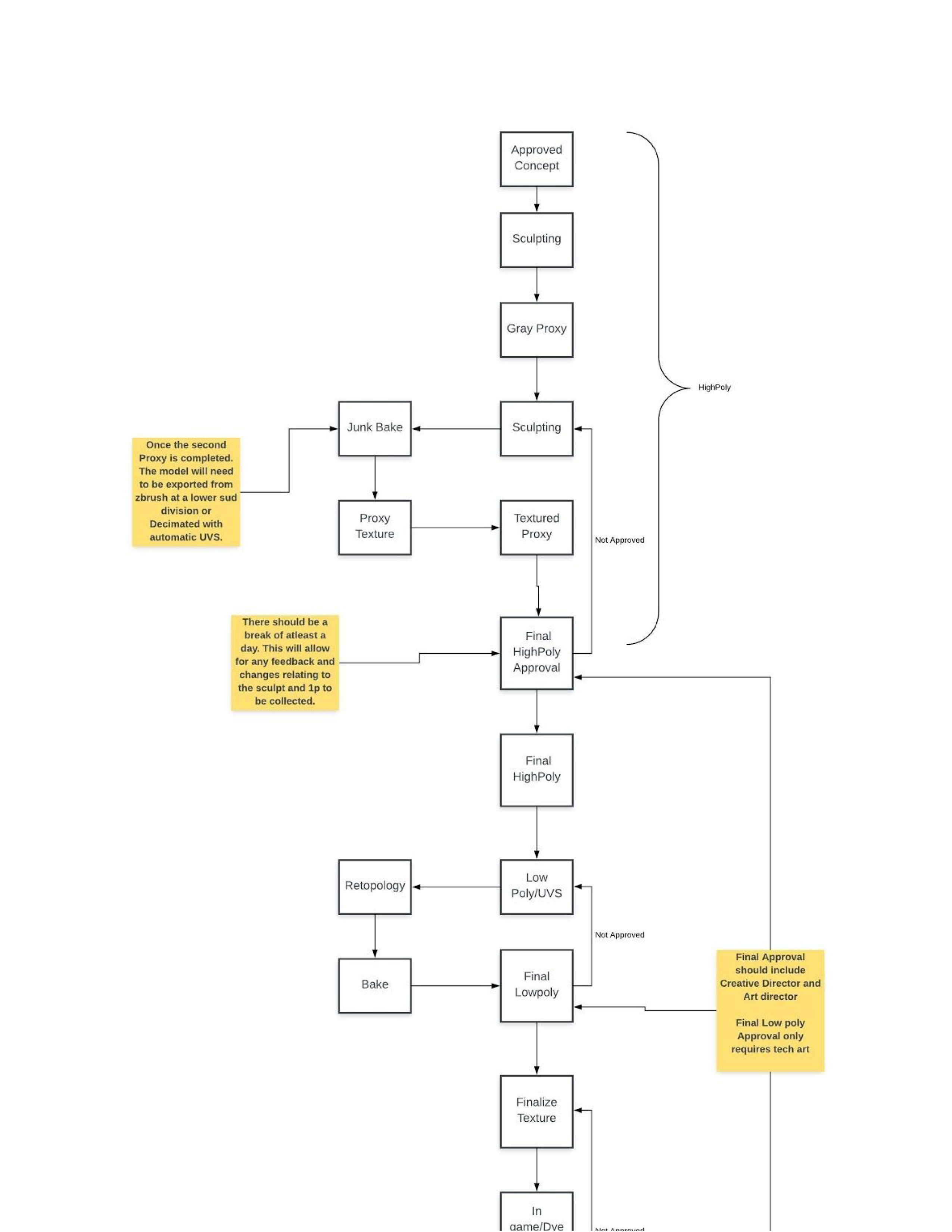
I wrote the Character documentation, It served as an overview for our character pipeline and was used to bring both outsourcers and new character artists up to speed. This document explained what we were trying to achieve with the style, and showed examples on how we were interpreting the concepts. It also showed some best practices and went over the dye system as well as general naming conventions. 


Shaders

Here are a couple of the shaders I worked on during the project. They were designed with reusability in mind, making them easy to implement across different contexts.



The wireframe shader could be toggled to either cycle through colors or display a solid color. It was available in both forms and used in the tutwsedforial level. Eventually, every character was intended to have this wireframe shader as an option.



The shield effect shader allowed for customizable colors and included a switch to ping-pong the effect, giving it a scanning appearance. Controls were exposed to adjust the falloff for various elements and to swap out the tiling pattern. This shader was applied to both small assets, like helmets, and larger ones—such as the shield that blocked players from progressing further in the level.

Proxies/Prototypes

Initial Pitch Trailer. I created all the character proxies for Vicious Circle, enabling early problem-solving in animation, design, and silhouette before final modeling began.

Character Models

This model was a special one. When I joined the team, Project Ocelot had been in development for two years with a gritty sci-fi look still in flux. During my first week, I overheard someone joking about a “box crab,” and over the weekend, I decided to run with the idea using a pre-existing rig. Inspired by the Heikegani crab, I designed a creature that appeared cute but was secretly a threat, a playful contrast that fit Rooster Teeth’s tone. When I shared it, the team liked the direction, and we quickly rigged and placed it in-game. While it wasn’t the final version, it helped spark a shift in the project’s tone, and I’m proud to have gotten that conversation started.